Учёные из Центра нейробиологии обучения и памяти калифорнийского университета совместно с коллегами из Испании обнаружили, что старение мозга связано не только с потерей нервной ткани, но и с масштабными изменениями его геометрии. Исследование, опубликованное в Nature Communications, показывает, что мозг с возрастом меняется неравномерно: одни области «сжимаются», а другие увеличиваются в объеме. Эти геометрические преобразования тесно связаны с ухудшением памяти, логического мышления и других когнитивных функций, что позволяет предположить: изменения в пространственной геометрии стареющего мозга могут влиять на эффективность взаимодействия между областями мозга, что может лежать в основе снижения когнитивных функций с возрастом. Новый подход, основанный на полученных данных, возможно позволит в будущем по изменению архитектуры мозга предсказать, у кого могут возникнуть проблемы с когнитивными функциями в пожилом возрасте.

Визуализация методов вычисления глобальных расстояний (А) и региональных гомологов (B).
До сих пор исследования старения мозга в основном фокусировались на объёме: с годами количество серого и белого вещества уменьшается, особенно страдают лобные, височные и теменные доли. Такие методы, как воксельная морфометрия, точно показывали, сколько ткани теряет та или иная область. Однако эти подходы упускали из виду сложные пространственные изменения — то, как меняется общая структура мозга и расстояния между его отделами. А именно эти факторы могут критически влиять на эффективность взаимодействия между различными зонами мозга.
Исследователи применили новый подход к количественной оценке градиентов расширения и сжатия в зависимости от общей формы мозга и пространственных расстояний между гомологичными областями в разных полушариях.
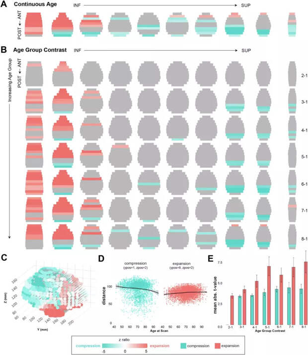
Команда исследователей проанализировала более 2600 МР-томограмм мозга, сделанных людям в возрасте от 30 до 97 лет.Чтобы точнее определить, на каком этапе процесса старения возникают эффекты, учёные разделили выборку на восемь непересекающихся возрастных групп с одинаковым количеством сканирований. Затем они сравнили каждую возрастную группу с самой младшей возрастной группой.

Влияние возраста оценивалось непрерывно (А) и путем сравнения отдельных групп с увеличивающимся возрастом (группы 2-8) с самоймолодой контрольной группой (группа 1) для выявления общих закономерностей появления (В).
Увеличение возраста было связано с глобальным расширением (красный цвет) в нижне-передних отделах и со сжатием (синий цвет) в верхне-задних отделах (А). Эти эффекты начинались с расширения нижне-передних отделов в младшей возрастной группе сравнения (группа 2 по сравнению с группой 1) и усиливались с увеличением возрастных групп (В). «Сжатие» сначала возникло в верхне-задних отделах (3-я группа по сравнению с 1-й), а затем затронуло среднюю часть головного мозга в старших возрастных группах.
C. 3D-изображение результатов непрерывного измерения возраста показано на рисунке (А) и соответствует дополнительному файлу фильма 1, в котором показано вращающееся изображение этих эффектов.
D. Расширение (красное) и сжатие (синее) между внешними краями мозга показаны в зависимости от непрерывного измерения возраста.
Авторы исследования провели два типа измерений: они определили расстояние между гомологичными областями как расстояние между центрами одной и той же области в левом и правом полушариях. А также рассчитали глобальные расстояния между точками на внешних краях мозга. Учёные разметили 400 точек на внешней поверхности коры головного мозга в осевой (горизонтальной) плоскости таким образом, чтобы они были равномерно распределены по 20 точкам в направлении снизу вверх и 20 точкам в направлении спереди назад (квадрат 20х20 точек). Затем вычислялось расстояние по прямой между точкой на внешней кортикальной ленте в левом полушарии и точкой на внешней кортикальной ленте в правом полушарии для каждой пары.

А. Евклидово расстояние между центрами масс региональных гомологов. Связь между региональными расстояниями и постоянным возрастом показывает, что увеличение числа гомологов в основном происходит с возрастом, особенно в височной и лобной областях.
B. Сравнение возрастных групп (группы от 2 до 8) с более молодой контрольной группой (группа 1) для моделирования временных эффектов в поперечном разрезе.
Расширение (красное) сначала происходит в подкорковых, медиальных и латеральных височных областях (группы сравнения 2-1). Затем расширение усиливается в этих областях, а также включает лобные и затылочные области (группы сравнения 5-1). Наконец, расширение продолжает усиливаться, и происходит латеральное теменное сжатие (синее) (группы сравнения 8-1).
Полученные данные сопоставили с результатами тестов на память, внимание и исполнительные функции.
Гипотеза исследователей подтвердилась: мозг с возрастом претерпевает сложные геометрические изменения, которые напрямую связаны с когнитивными способностями. Анализ выявил три основных паттерна: глобальное расширение в нижних передних отделах, глобальное сжатие в верхних задних отделах мозга и региональное расширение между лобно-височными гомологичными областями. Ранее существовало мало доказательств того, что объём мозга в этих областях увеличивается с возрастом. Наоборот, известно, что эти области наиболее подвержены нейродегенерации при старении и нейродегенеративных заболеваниях. Хотя с возрастом объём каждой отдельной области может уменьшаться из-за атрофии, общая форма мозга может расширяться в нижнем переднем направлении, что выражается в увеличении расстояний между внешними краями и региональными структурами.

Все модели клинических нарушений и когнитивных функций контролировались с учетом возрастных особенностей.
А. Клиническое нарушение (состояние пациента, определяемое по шкале оценки клинической деменции = 0 для контрольной группы и по шкале оценки клинической деменции > 0 для пациентов) было связано с расширением (красный цвет) подкорковых, медиальных и латеральных височных областей и со сжатием (синий цвет) медиальных теменных областей.
B. В различных когнитивных областях проявились отчетливые закономерности. Ухудшение показателей эпизодической памяти было связано с подкорковым, медиальным и латеральным расширением височной области, а также со сжатием медиальной теменной и медиальной лобной областей. Напротив, ухудшение исполнительной функции было связано только со сжатием в медиальной и латеральной теменной и затылочной областях, в то время как рабочая память была связана со сжатием в латеральной теменной и височной областях.
Одним из важных результатов исследования стала выявленная связь между геометрическими изменениями мозга и снижением когнитивных функций. Эпизодическая память была связана с паттерном, очень похожим на общее клиническое нарушение: увеличение объема в нижне-передней части мозга затрагивало подкорковые и височные области, которые, как известно, отвечают за формирование памяти, а уменьшение — задние и теменные области. В то же время, рабочая память и исполнительные функции страдали из-за «сжатия» в теменных и лобных долях. Это демонстрирует, что разные когнитивные способности зависят от специфических паттернов деформации мозга.
Для подтверждения надёжности своих выводов учёные повторили ключевые этапы анализа на независимой выборке — открытой базе данных Кембриджского центра по изучению старения. Результаты успешно воспроизвелись, что подтверждает надежность результатов.
Авторы исследования высказывают мнение, что на основе более крупных наборов данных можно будет создать эталонные кривые глобального сжатия и расширения, связанные с «нормальным» старением, которые затем можно будет использовать для выявления индивидуальных паттернов сжатия или расширения, связанных с нейродегенеративными заболеваниями или клиническими нарушениями.
Исследователи традиционно отмечают, что необходимы дополнительные исследования, чтобы подтвердить, что различия в паттернах геометрических изменений указывают на когнитивные нарушения, а также чтобы проверить прогностическую ценность этого эффекта. Но уже сейчас можно с уверенностью говорить о том, что изучение возрастных геометрических изменений формы мозга представляет собой уникальный подход к пониманию когнитивных нарушений и инструмент, который потенциально может быть использован в клинической практике.
Текст: Ирина Чернова
Escalante, Y.Y., Adams, J.N., Yassa, M.A. et al. Age-related constraints on the spatial geometry of the brain. Nat Commun 16, 8613 (2025). https://doi.org/10.1038/s41467-025-63628-3
Свежие комментарии